2018年是文化產業全面貫徹落實黨的十九大精神的開局之年,也是實施“十三五”規劃承上啟下的關鍵一年。轉眼間,今年已過大半,上半年文化領域發生的一系列大事都倍受矚目。中央層面,機構改革和職能轉變,文化產業各領域間的關系更加密切;中央多文件涉及知識產權保護,我國對于知識價值的認知更進一步;市場監管持續收緊,整治亂象力度空前。地方層面,超一線城市持續強化示范作用;中西部城市多舉措蓄力追趕;全國范圍內的“搶人大戰”愈演愈烈。從今日起,言之有范將發布“年中盤點”系列文章,今日為大家帶來的是系列文章的首篇——《2018年文化產業政策年中盤點》。
總的來說,2018年上半年出臺的文化領域相關政策仍然體現出一貫的連續性和邏輯性,既立足于我國當前的實際情況,充分體現國情與特色,又根據時代的變化和需求不斷調整完善。而與去年相比,對于市場亂象監管的進一步收緊、行業扶持力度持續加大、公共文化服務體系建設有條不紊推進是上半年文化領域相關政策的集中傾向。此外,優秀傳統文化保護傳承、新型產業發展、文化交流合作等方面在政策中也均有涉及,基本上與《政府工作報告》的總體基調保持一致。接下來,讓我們一起來盤點一下2018年上半年文化領域都發布了哪些政策?
一
機構改革帶來全新氣象
上半年的國家機構改革是黨和國家政治生活中的一件大事,對于文化領域同樣具有重大意義。在此次調整中,文化和旅游部與國家旅游局合并,組建文化和旅游部;組建國家廣播電視總局,不再保留國家新聞出版廣電總局;整合中央電視臺(中國國際電視臺)、中央人民廣播電臺、中國國際廣播電臺,組建中央廣播電視總臺,歸口中宣部領導;中宣部還統一管理新聞出版工作和電影工作。此外,還有多個文化產業相關部門涉及變動。
部門調整和職能轉變給文化領域帶來的影響在此后頒布的一系列政策文件中得到了直接體現。文化與旅游部的組建,是政府對近年文化旅游市場重視的體現,其預示著“文化+旅游”將成為國內經濟發展的重要推動力量。3月,國務院辦公廳印發《關于促進全域旅游發展的指導意見》,就推動全域旅游發展做出部署。文件提出“推動文化與旅游融合發展,科學利用傳統村落、文物遺跡及博物館、紀念館、美術館、藝術館、世界文化遺產、非物質文化遺產展示館等文化場所開展文化、文物旅游,推動劇場、演藝、游樂、動漫等產業與旅游業融合開展文化體驗旅游。”
二
市場監管力度只緊不松
與往年一樣,對于行業的監督和管理仍然是工作的重點之一。《微博客信息服務管理規定》《國家新聞出版廣電總局辦公廳關于進一步規范網絡視聽節目傳播秩序的通知》、中宣部等五部門聯合發布的關于整治“天價片酬”“陰陽合同”等問題的《通知》等政策均體現出高度的針對性。年初,在視頻領域掀起了一股在線答題熱潮,一時間成為人人熱議的焦點話題,但喧鬧之下難掩叢生亂象——內容審核機制不健全,不少不具備法定的視聽節目直播資質的網絡平臺出現導向偏差,更有平臺以格調低下、低俗媚俗的內容吸引眼球,傳播不符合社會主義核心價值觀的內容,互聯網文藝無規則、無邊界的特點在直播答題的野蠻生長過程中得到充分展現。2月,《國家新聞出版廣電總局關于加強網絡直播答題節目管理的通知》的發布為行業敲響了警鐘,文件中對于網絡直播答題提出的六個方面要求(一要堅持正確導向,二要實施準入管理,三要嚴格備案審核,四要落實主體責任,五要加強主持人管理,六要加強監管督查),旨在引導直播答題行業的健康有序發展。
三
城市文創實踐各具特色
2018年上半年,北京繼續發揮在文化產業領域的優勢,進一步強化自身在全國的示范帶動作用。1月,北京銀監局、北京市文資辦發布《關于促進首都文化金融發展的意見》。3月,北京市又印發《關于保護利用老舊廠房拓展文化空間的指導意見》。5月,《關于加快市級文化創意產業示范園區建設發展的意見》《北京市文化創意產業園區認定及規范管理辦法》的出臺,北京文化創意產業園區的進一步升級發展有了明確的道路。除此之外,《北京市人民政府關于進一步加強文物工作的實施意見》《北京市人民政府關于擴大對外開放提高利用外資水平的意見》等一眾政策為北京地區文化產業的發展營造了一個良好的環境。
而放眼全國,各省市在文化產業相關領域的政策實踐也各具特色。今年4月發布的《推動廣東省4K超高清電視應用與產業發展合作備忘錄》,力爭用3年左右時間,將廣東省打造成以促進4K超高清電視應用與產業發展為重點的全國廣播影視產業試驗田和示范區。上海市經濟和信息化委員會等十五部門聯合印發《促進上海創意與設計產業發展的實施辦法》,文件有望進一步推動上海市創意與設計產業發展,并在建設卓越全球城市和社會主義現代化國際大都市中發揮重要作用。《四川省音樂產業發展專項資金管理辦法》通過競爭立項、采取項目補助等方式,大力推進四川傳統音樂產業與科技等融合創新發展等內容,為成都打造全國聞名的“音樂之都”保駕護航。
四
全國搶人大戰號角正酣
今年,除了北、上、廣、深等城市繼續出臺相關政策吸引人才外,我們也驚喜地看到,例如天津、南京、杭州、長沙、廈門、西安、鄭州等城市也開始筑巢引鳳,不斷釋放政策紅利,吸引大批文創人才的涌入。這其中,不少城市的優惠政策都體現在稅收、獎金、科研啟動資金、人才安居等方面。
《西安市進一步加快人才匯聚若干措施》中第六條提到:擴大人才認定范圍,將公務員、文化創意人員、自由從業者等更多領域人才納入DE人才分類認定范圍。《廈門市人民政府關于印發進一步促進文化產業發展補充規定》與影視產業有關的政策多達11條,其中第十四條中“支持影視編劇、導演、制片人、演員等影視專業人才在我市設立影視企業或工作室“等相關內容大力支持影視專業人才落戶廈門。“長沙人才新政22條”中明確提出“實施緊缺急需人才集聚工程,引進培育2000名高層次緊缺急需人才”,文化創意人才赫然在列,此文件有望為“廣電湘軍”“出版湘軍”“動漫湘軍”“演藝湘軍”吸引到一大批優秀人才的駐留。
五
新興業態前景繼續向好
文化產業的傳統業態仍保持著增長活力的同時,新興業態也開始展現出迅猛的發展潛力,這很大程度上也與相關政策的支持息息相關。在今年的《政府工作報告》中,李克強總理明確提出“做大做強新興產業集群,實施大數據發展行動,加強新一代人工智能研發應用,在文化等多領域推進“互聯網+”。而網信辦上半年發布的《關于印發〈關于推動資本市場服務網絡強國建設的指導意見〉的通知》中,也從總體要求和政策引導、資本護航、組織保障共四個方面闡述了我國如何積極利用資本市場力量建設世界范圍內的網絡強國。
在文化領域推進“互聯網+”、發展智能產業等要求,將有利于各種與網絡密切相關的數字創意產業的發展。目前,我國數字創意產業已經進入高速發展時期,并成為我國文化創意產業發展的重要推動力。在一系列利好政策的支持下,未來,其有望進一步擴大覆蓋受眾,并逐步成長為具有中國特色的文化產業業態。
六
知識價值認知日益深入
今年,國家在文化領域政策的另一關注點落腳在知識產權的保護與管理上。2月,中辦國辦印發《關于加強知識產權審判領域改革創新若干問題的意見》,文件意在強化知識產權創造、保護、運用,破解制約知識產權審判發展的體制機制障礙,充分發揮知識產權審判激勵和保護創新、促進科技進步和社會發展的職能作用。3月,國務院又發布了《知識產權對外轉讓有關工作辦法(試行)》,文件明確了知識產權對外轉讓的審查范圍、審查內容、審查機制等內容,為規范知識產權對外轉讓秩序,貫徹落實總體國家安全觀,完善國家安全制度體系,維護國家安全和重大公共利益邁出了堅實一步。知識產權保護是激勵創新的基本手段,是創新原動力的基本保障,是國際競爭力的核心要素。國家對于知識產權相關工作的重視和部署,事關創新驅動發展戰略實施,事關經濟社會文化發展繁榮,事關國內國際兩個大局,對于建設知識產權強國和世界科技強國具有重要意義。
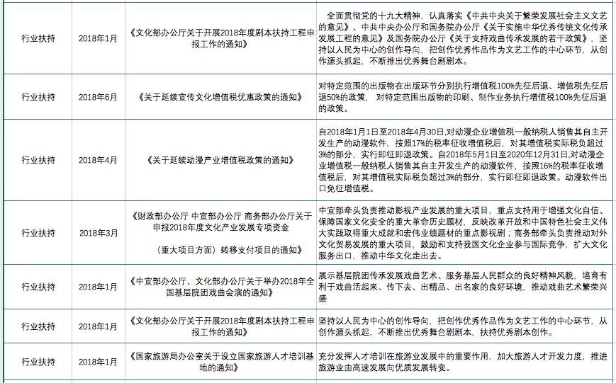
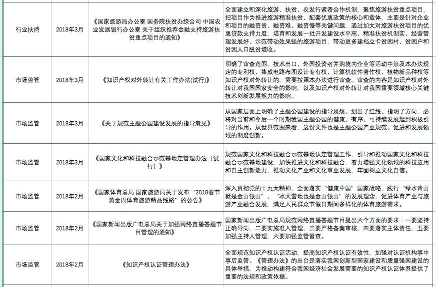
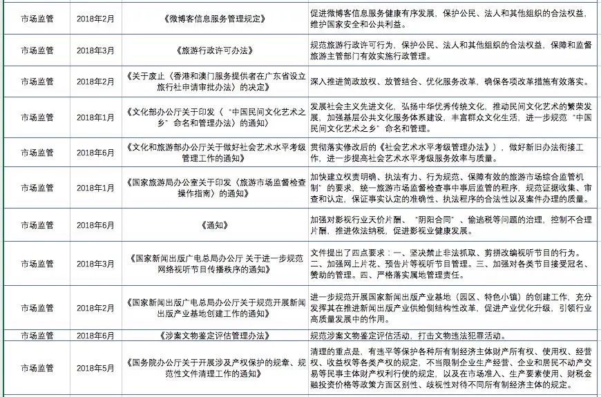
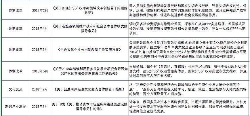
附錄:2018年上半年文化產業重點政策匯總(圖片點擊看大圖)






您訪問的鏈接即將離開“汕尾市城區人民政府”門戶網站,是否繼續?




您現在所在的位置 :
2018-12-10 16:14
粵公網安備 44150202000076號