1 總則
為貫徹落實《中華人民共和國環境保護法》,夯實政府和部門環境應急能力,加強對企業事業單位突發環境事件應急預案的備案管理,根據《中華人民共和國環境保護法》《中華人民共和國突發事件應對法》《突發事件應急預案管理辦法》等法律法規、文件,在對全區環境應急物資資源調查與風險評估的基礎上,編制了《汕尾市城區突發環境事件應急預案》,目的是進一步建立完善汕尾市城區突發環境事件應急響應機制,提高突發環境事件預防、預警和應急處置能力,為科學高效地應對突發環境事件,控制和減輕突發環境事件及造成的危害提供依據和支撐,為保障公眾生命健康、財產安全、生態環境安全,促進經濟社會全面、協調、可持續發展提供保障。
(1)《中華人民共和國突發事件應對法》(2007年8月30日第十屆全國人民代表大會常務委員會第二十九次會議通過,2024年6月28日第十四屆全國人民代表大會常務委員會第十次會議修訂);
(2)《中華人民共和國環境保護法》(2014年4月24日第十二屆全國人大常委會第八次會議修訂通過,自2015年1月1日起施行);
(3)《中華人民共和國大氣污染防治法》(于2015年8月29日第十二屆全國人民代表大會常務委員會第十六次會議修訂通過,2016年1月1日起施行);
(4)《中華人民共和國水污染防治法》(2017年6月27日第十二屆全國人民代表大會常務委員會第二十八次會議第二次修正,2008年6月1日起施行);
(5)《中華人民共和國土壤污染防治法》(2018年8月31日第十三屆全國人民代表大會常務委員會第五次會議通過,2019年1月1日起施行);
(6)《中華人民共和國固體廢物污染環境防治法》(2020年4月29日第十三屆全國人民代表大會常務委員會第十七次會議修訂通過,2020年9月1日起施行);
(7)《中華人民共和國核安全法》(2017年9月1日第十二屆全國人民代表大會常務委員會第二十九次會議通過,自2018年1月1日起施行)
(8)《中華人民共和國放射性污染防治法》(第十屆全國人民代表大會常務委員會第三次會議于2003年6月28日通過,自2003年10月1日起施行);
(9)《中華人民共和國生物安全法》(2020年10月17日第十三屆全國人民代表大會常務委員會第二十二次會議通過,自2021年4月15日起施行)
(10)《危險化學品安全管理條例》(2011年2月16日國務院第144次常務會議修訂通過,自2011年12月1日起施行);
(11)《國家突發公共事件總體應急預案》(中共中央、國務院2025年2月發布);
(12)《突發事件應急預案管理辦法》(國辦發〔2024〕5 號);
(13)《國家突發環境事件應急預案》(國辦函〔2014〕119 號);
(14)《突發環境事件信息報告辦法》(環境保護部令第17號);
(15)《突發環境事件應急管理辦法》(環境保護部令第34號);
(16)《關于進一步加強當前環境安全保障工作的通知》(環辦應急函〔2018〕694號);
(17)《企業事業單位突發環境事件應急預案備案管理辦法(試行)》(環發〔2015〕4號);
(18)《企業突發環境事件風險評估指南(試行)》(環辦〔2014〕34號);
(19)《企業突發環境事件風險分級方法》(HJ 941-2018);
(20)《突發環境事件應急監測技術規范》(HJ 589—2021 代替HJ 589-2010);
(21)《突發環境事件應急處置階段污染損害評估工作程序規定》(環發〔2013〕85號);
(22)《企業突發環境事件隱患排查和治理工作指南(試行)》(環境保護部公告2016年第74號);
(23)《關于加強資源環境生態紅線管控的指導意見》(發改環資〔2016〕1162號);
(24)《集中式地表水飲用水水源地突發環境事件應急預案編制指南(試行)》(生態環境部公告 2018年 第1號);
(25)《企業事業單位突發環境事件應急預案評審工作指南(試行)》(環辦應急〔2018〕8號);
(26)《關于印發<行政區域突發環境事件風險評估推薦方法>的通知》(環辦應急〔2018〕9號)
(27)《自然資源部辦公廳關于印發<赤潮災害應急預案>的通知》(自然資辦函〔2021〕1258號)。
(1)《關于認真貫徹實施突發事件應對條例的通知》(粵府辦〔2010〕50號);
(2)《廣東省人民政府辦公廳印發<廣東省突發事件預警信息發布管理辦法>的通知》(粵府辦〔2012〕77號);
(3)《廣東省人民政府辦公廳關于印發<廣東省突發事件現場指揮官工作規范(試行)>的通知》(粵辦函〔2015〕644號);
(4)《關于印發<廣東省海上險情應急預案>的通知》(粵府〔2005〕30號)
(5)《汕尾市水環境保護條例》(2016年9月29日廣東省第十二屆人民代表大會常務委員會第二十八次會議批準,自2016年12月1日起施行);
(6)《汕尾市突發事件現場指揮官工作規范(試行)》(汕府辦〔2015〕38號);
(7)《汕尾市人民政府辦公室關于印發<汕尾市船舶污染水域事故應急預案>的通知》(汕府辦函〔2017〕219號);
(8)《關于印發<汕尾市集中式飲用水水源地突發環境事件應急預案>的通知》(汕環〔2021〕64號);
(9)《關于印發<汕尾市生態環境局突發環境事件應急預案>和<汕尾市突發環境事件應急監測預案>的通知》(汕環〔2021〕67號);
(10)《汕尾市人民政府關于印發<汕尾市氣象災害應急預案>的通知》(汕府函〔2022〕228號);
(11)《汕尾市人民政府辦公室關于印發<汕尾市自然災害救助應急預案>的通知》(汕府辦函〔2025〕102號)。
本預案適用于本區行政范圍內下列突發環境事件(包括其他突發事件次生、衍生的突發環境事件)的應急處置:
(1)一般突發環境事件的應急處置和指揮。
(2)較大、重大、特別重大突發環境事件的前期應急處置和指揮。
(3)不超出區人民政府應急處置能力,或者跨鎮(街)的突發環境事件。
(4)其他需要區突發環境事件應急指揮部處置的突發環境事件。
核設施及有關核活動發生的核事故所造成的輻射污染事件應對工作按照《中華人民共和國核安全法》《中華人民共和國放射性污染防治法》規定執行;超出區人民政府應急處置能力,或者跨縣(市、區)的突發環境事件由汕尾市處置;海上溢油事件應對工作按照《廣東省海上險情應急預案》規定執行;赤潮災害事件應對工作按照《赤潮災害應急預案》;船舶污染事件應對工作按照《汕尾市船舶污染水域事故應急預案》規定執行;飲用水水源地環境污染事件應對工作按照《汕尾市集中式飲用水水源突發環境事件應急預案》的規定執行。
堅持以人為本,預防優先。將保障人民群眾生命健康和生態環境安全作為根本出發點和落腳點,在突發環境事件應對過程中最大程度地減少人員傷亡。強化環境風險預防,提升突發性環境污染事件防范、預警、處理能力,化被動處置為主動防范,及時控制,消除隱患。
堅持統一領導,分類管理、分級響應。突發環境事件應急處置過程中要堅持統一領導,區人民政府重點組織負責開展轄區內一般突發環境事件的應急處置,配合市開展較大及以上突發環境事件的應急處置。針對不同污染源造成的環境污染及不同污染類型,實行分類管理,充分發揮部門的專業優勢。
部門聯動,協同應對。建立完善突發環境事件應急聯動機制,充分發揮各有關單位專業優勢和人才、技術、設備資源的作用,充實應急救援隊伍,加強應急演練,培養社會化應急救援力量,提高快速反應能力,協同應對突發環境事件。
依靠科學,依法規范。采用先進技術,聽取各方面的意見和建議,實行科學民主決策。采用先進的救援裝備和技術,增強應急救援能力。依法規范應急救援工作,確保應急預案的科學性、權威性和可操作性。鼓勵開展環境應急風險管控技術、預警體系及應急能力建設工作,完善環境應急專家隊伍,提升環境應急管理工作科學化、規范化水平。
按照事件嚴重程度,突發環境事件分為特別重大(Ⅰ級)、重大(Ⅱ級)、較大(Ⅲ級)、一般(Ⅳ級)四級。突發環境事件分級標準見附件1。
(1)區級突發環境事件應急預案。包括《汕尾市城區突發環境事件應急預案》《汕尾市城區突發性環境事件應急監測預案》《汕尾市城區集中式飲用水水源地突發環境事件應急預案》等。其中,《汕尾市城區突發環境事件應急預案》是全區預防和處置突發環境事件的指導性文件,是《汕尾市城區突發事件總體應急預案》的一項專項預案。
(2)部門突發環境事件應急預案。包括《汕尾市城區生態環境分局突發環境事件應急預案》和其他區級部門環境相關應急預案。各有關部門(單位)應結合自身職責,制定本部門的環境應急行動方案。
(3)鎮(街道)突發環境事件應急預案。各鎮人民政府(街道辦)組織制定的突發環境事件應急預案。
(4)企事業單位突發環境事件應急預案。企事業單位根據有關法律、法規制定的突發環境事件應急預案。
2 組織指揮體系
城區突發環境事件應急指揮體系由突發環境事件應急指揮部、突發環境事件應急指揮部辦公室、現場指揮部及應急工作小組、環境應急專家組和鎮(街)突發環境事件應急指揮機構組成。
2.1 區突發環境事件應急指揮部及成員單位
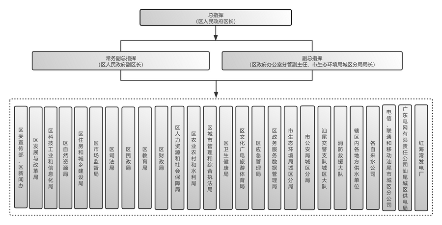
區人民政府成立突發環境事件應急指揮部(下稱區環境應急指揮部),在國務院、生態環境部、省委省政府、省生態環境廳、市委市政府、區委區政府的領導下,負責統一領導和指揮突發環境事件應急處置工作。
區環境應急指揮部由區長任總指揮,分管副區長任常務副總指揮,區政府辦公室分管副主任、市生態環境局城區分局局長任副總指揮,區委宣傳部、區發展改革局、區科技工業和信息化局、區自然資源局、區住房城鄉建設局、區市場監管局、區司法局、區民政局、區教育局、區財政局、區人力資源和社會保障局、區農業農村和水利局、區城市管理和綜合執法局、區衛生健康局、區文化廣電旅游體育局、區應急管理局、區政務和數據局、市公安局城區分局、區消防救援大隊、市交警支隊城區大隊、轄區內各地方供水單位、各自來水公司、中國電信汕尾城區分公司、中國移動通信集團廣東有限公司汕尾市城區分公司、中國聯通汕尾城區分公司、廣東電網有限責任公司汕尾城區供電局、紅海灣發電廠等單位為成員單位。應急指揮部各成員單位及分工職責見附件2、附件3。
2.2 區突發環境事件應急指揮部辦公室
區突發環境事件應急指揮部辦公室(以下簡稱區環境應急辦)設在市生態環境局城區分局,是區環境應急指揮部的日常辦事機構。辦公室主任由市生態環境局城區分局局長兼任。
區環境應急辦主要職責:負責全區突發環境事件的監測、預報和預警工作,組織各成員單位和專家對事件級別及其危害程度和范圍進行分析研判,及時向區環境應急指揮部匯報;根據區環境應急指揮部的決定,組織實施啟動、變更或終止突發環境事件應急響應;完成區環境應急指揮部交辦的其它任務。
突發環境事件發生后,區環境應急指揮部設立現場指揮部,根據《廣東省突發事件現場指揮官工作規范(試行)》,派出或者指定現場指揮官,統一指揮和協調突發環境事件現場應急處置工作。
現場指揮部根據工作需要設立污染處置組、應急監測組、醫學救援組、應急保障組、新聞宣傳組、社會穩定組、綜合協調組、調查處理組等應急工作小組。現場應急工作小組組成及主要職責見附件4。參與現場處置的有關單位和人員要服從現場指揮官的統一指揮。
區環境應急辦負責區環境應急專家庫的建設、聯絡和管理工作,確保在突發事件發生后能迅速成立針對突發環境事件的應急專家組,為應急指揮決策提供技術支持。
區環境應急辦負責區環境應急專家庫的建設、聯絡和管理工作,專家庫名單及聯系方式應每年至少更新一次,重大變更或失聯應及時替換,確保在突發事件發生后能迅速成立針對突發環境事件的應急專家組,為應急指揮決策提供技術支持。環境應急專家庫由環境監測、危險化學品、生態、海洋環境、環境評估、環境工程、防化、生物、氣象、水利水文、環境污染治理與生態恢復等專業領域專家組成,分為水污染防治、大氣污染防治、土壤污染防治、環境工程、環境監測、現場處置等6個組進行相應的工作。
各鎮(街)突發環境事件應急指揮機構可參照建立鎮(街)環境應急專家組。
3 預防、監控與預警機制
3.1.1 強化隱患排查
市生態環境局城區分局督促企業事業單位參照《企業突發環境事件隱患排查和治理工作指南(試行)》等文件的要求,加強環境風險管控和環境安全隱患自查,組織或委托第三方專業機構開展環境安全隱患排查治理,接受環保部門的指導消除環境安全隱患;建立環境風險源數據庫并實現動態管理與定期更新,建立環境風險等級臺賬,實施差異化分級監督管理;聯合相關部門有序開展重點行業關閉搬遷企業地塊環境風險排查工作。
企業應當建立環境安全責任制,接受環保部門的指導,建立健全環境安全風險分級管控和隱患排查治理機制,將污染防治設施的安全管理納入安全生產管理體系。
市生態環境局城區分局負責構建全過程、多層級環境風險防范體系,實施環境風險全過程管理。重視污染地塊再開發全過程環境風險管控,建立與區自然資源局、區住房和城鄉建設局、區農業農村和水利局等部門的信息溝通機制,實行聯動監管。在區人民政府牽頭下,與區自然資源局、區住房和城鄉建設局、區農業農村和水利局等相關部門參與制定建設用地分用途風險管控制度。
市生態環境局城區分局負責推進企業、鎮(街道)突發環境事件風險管控標準化建設,做到有人員、有制度、有演練、有保障,實現本轄區內各類環境風險源的識別、評估、監控、預警、處置等全過程動態管理,逐步實現全區突發事件風險網格化管理。
危險化學品生產、經營、儲存、使用單位由區應急管理局依法實施安全監督管理;危險物品運輸單位的安全監督由市交通運輸局管理,市公安局城區分局、市交警支隊城區大隊協助;市公安局城區分局和市交警支隊城區大隊依法加強劇毒化學品的安全管理,加強劇毒、易燃、易爆危險物品運輸車輛行駛路線的許可管理,依法查處危險物品運輸車輛的道路交通違法行為。
區應急管理、市公安局城區分局、農業農村和水利等相關部門要統籌協調與突發環境事件有關的其他突發公共事件的預防與應急措施,防止因其他突發公共事件次生或者因處置不當而引發突發環境事件。
市生態環境局城區分局應組織制訂集中式飲用水源地、環境敏感區的突發環境事件應急預案。
鎮政府、街道辦事處應制定相應的突發環境事件應急預案,并報市生態環境局城區分局備案,建立健全環境風險防范體系。
企事業單位和其他生產經營者應當落實環境安全主體責任,定期排查環境安全隱患,開展環境風險評估,健全風險防控措施,按照《企業事業單位突發環境事件應急預案備案管理辦法(試行)》等相關規定編制或修訂突發環境事件應急預案,定期開展培訓演練。當出現可能導致突發環境事件的情況時,應立即向事發地區突發環境事件應急管理主管部門報告。
市生態環境局城區分局要會同有關部門,借助第三方環境監測機構,充分利用現有監測手段,加強日常環境監測。
推進寶樓水庫、琉璃徑水庫、赤嶺水庫等重要水庫及集中式飲用水水源地水質安全監控預警體系建設;配合市生態環境局加強重點湖庫相關生物指標的監測;查清相關行業土壤污染風險底數,強化重點行業的在產企業用地及關閉搬遷企業地塊的土壤環境質量監測監控,提升土壤環境應急監測能力,協助市完善土壤環境質量監測網絡和監測預警體系;對居民集聚區、醫院、學校、自然保護區等敏感區域進行重點監控;通過互聯網信息監測、環境污染舉報熱線等多種渠道,加強對區內外可能導致突發環境事件的風險信息收集、分析和研判。
有關部門按照職責分工,負責相關突發環境事件信息的處理和信息監控,并及時將可能導致突發環境事件的信息通報區環境應急辦。
按照突發環境事件發生的緊急程度、發展態勢和可能造成的危害程度,突發環境事件的預警級別由高到低分為紅色(Ⅰ級)、橙色(Ⅱ級)、黃色(Ⅲ級)和藍色(Ⅳ級)。各鎮政府、街道辦事處應當根據收集的信息對突發環境事件進行預判,啟動相應預警。
紅色(Ⅰ級)預警:情況危急,可能發生或引發特別重大突發環境事件的;或事件已經發生,可能進一步擴大影響范圍,造成重大危害的。特別重大預警由省人民政府根據國務院授權發布。
橙色(Ⅱ級)預警:情況緊急,可能發生或引發重大突發環境事件的;或事件已經發生,可能進一步擴大影響范圍,造成更大危害的。重大預警由省人民政府發布。
黃色(Ⅲ級)預警:情況比較緊急,可能發生或引發較大突發環境事件的;或事件已經發生,可能進一步擴大影響范圍,造成較大危害的。較大預警由市人民政府發布。
藍色(Ⅳ級)預警:存在重大環境安全隱患,可能發生或引發突發環境事件的;或事件已經發生,可能進一步擴大影響范圍,造成公共危害的。一般預警由事發地縣(市、區)人民政府發布。
可根據事態的發展情況,預警級別予以升級、降級或解除。當收集到的有關信息證明突發環境事件即將發生或者發生的可能性增大時,各級人民政府按照相關應急預案執行。
一般是在情況緊急情況下發布預警,可能發生較大及以上突發環境事件的緊急情況包括但不限于以下方面:
(1)監測數據顯著異常。大氣自動監測站、常規水質監測斷面、污染源在線監測裝置、區域大氣環境監測點等出現數據顯著異常,可能發生較大及以上突發環境事件的。
(2)出現自然災害。天氣預報或已經出現臺風、暴雨、高溫、寒冷等自然災害可能引發較大及以上突發環境事件的。
(3)發生較大及以上突發環境事件。發生危險化學品或危險廢物泄漏、火災或爆炸、鄰近地區突發環境事件等情況,可能引發本行政區域較大及以上突發環境事件的。
市生態環境局城區分局會同相關部門、有關單位,依托現有的環保、水文、氣象等監測網絡,密切監測全區水質、水文和氣象狀況。建立相應的突發污染事件應急處置隊伍、裝備和物資信息系統,完善突發污染事件應急指揮系統。同時,提高信息收集、分析和處理能力,并實現與市及其有關部門突發事件信息系統的互聯互通,做到對可能發生的突發事件及時預警。
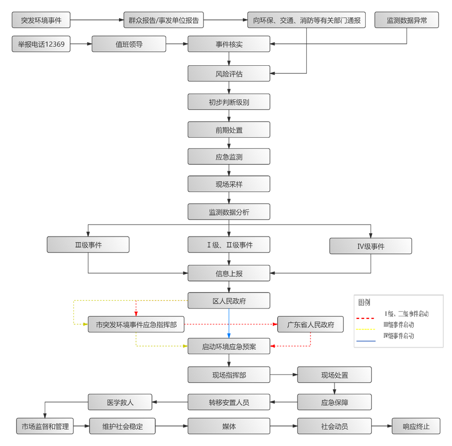
(1)發布制度。突發環境事件預警信息發布遵循“歸口管理、統一發布、快速傳播”的原則,按照《廣東省突發事件預警信息發布管理辦法》執行。突發環境事件預警信息,由區環境應急指揮部辦公室負責制定,并按規定程序報批后,按預警級別分級發布。突發環境事件引發的次生、衍生災害預警信息,由有關單位制作,并按規定程序報批后,按預警級別分級發布。市生態環境局城區分局會同有關部門研判可能發生突發環境事件時,應當及時向區人民政府提出預警信息發布建議,同時通報區相關部門和單位。
(2)發布內容。突發環境事件的預警發布應按照《廣東省突發事件預警信息發布管理辦法》相關規定,預警發布信息內容應當包括:發布機關、發布時間、事件類別、起始時間、影響范圍、預警級別、警示事項、事態發展、相關措施、咨詢電話等。
(3)發布途徑。一般突發環境事件預警信息由區人民政府直接發布或授權相關部門,通過電視、廣播、報紙、互聯網、手機短信等渠道向公眾發布預警信息,并上報市人民政府。較大突發環境事件預警信息由市級發布。
鎮政府、街道辦事處負責組織落實基層預警信息接收和傳遞工作,督促落實學校、醫院、社區、工礦企業、建筑工地、監獄、勞教(戒毒)所等指定專人負責預警信息特別是氣象災害預警信息接收傳遞工作,重點健全向基層社區傳遞機制,加強農村偏遠地區預警信息接收終端建設,形成區—鎮(街)—村—戶直通的預警信息傳播渠道。對老、幼、病、殘等特殊人群和通信、廣播、電視盲區及偏遠地區的人群,要充分發揮基層信息員的作用,采取“走街串巷、進村入戶、人緊盯人”等傳統方式作為必要補充手段傳遞預警信息,確保預警信息全覆蓋。
預警信息發布后,區人民政府及其有關部門視情采取以下措施:
(1)分析研判。當發生一般及以上突發環境事件預警時,區環境應急指揮部啟動本預案,組織有關部門和機構、專業技術人員及專家,及時對預警信息進行分析研判,預估可能的影響范圍和危害程度。如經研判屬于較大及以上突發環境事件的,要上報市級環境應急指揮部。
(2)防范處置。迅速采取有效處置措施,控制事件苗頭。在涉險區域設置注意事項提示或事件危害警告標志,利用各種渠道增加宣傳頻次,告知公眾避險和減輕危害的常識、需采取的必要的健康防護措施。可能威脅飲用水安全時,要及時啟動飲用水水源地應急預案。
(3)應急準備。提前疏散、轉移可能受到危害的人員,并進行妥善安置。責令應急救援隊伍、負有特定職責的人員進入待命狀態,動員后備人員做好參加應急救援和處置工作的準備,并調集應急所需物資和設備,做好應急保障工作。對可能導致突發環境事件發生的相關企業事業單位和其他生產經營者加強環境監管。
(4)輿論引導。及時準確發布事態最新情況,公布咨詢電話,組織專家解讀。加強相關輿情監測,做好輿論引導工作。
區突發環境應急指揮部應當根據事態發展情況和采取措施后的效果適時判斷預警解除時機,當判斷危險已經消除時宣布解除預警,實時終止相關措施,并報告區人民政府。
4 信息報告
突發環境事件發生后,涉事單位或其他有關生產經營者必須采取應對措施,并立即向區環境應急指揮部辦公室和相關部門報告,同時通報可能受到污染危害的單位和居民。
為防止瞞報、漏報,區環境應急辦應定期對重點單位、重要行業或敏感崗位負責人進行報告責任警示教育,對屢次出現報告不及時的單位,應報請主管部門依紀依規進行責任追究。
因生產安全事故、危險貨物運輸事故導致突發環境事件的,交警、應急管理等部門或者其他負有安全監管職責的部門接報后,要及時上報市環境應急指揮部辦公室。區環境應急指揮部辦公室要會同市生態環境局通過信息監測、環境污染舉報熱線等渠道,加強對突發環境事件的信息收集,及時掌握突發環境事件發生情況。其他單位在大氣、水體、土壤監測過程中獲得環境污染事件信息的,要及時向鎮政府、街道辦通報。區突發環境應急指揮部及鎮政府(街道辦)應當按照有關規定逐級上報,必要時可越級上報。
4.2 信息接報
事件發生地鎮政府(街道辦)接到突發環境事件信息報告或監測到相關信息后,應當立即進行核實,初步認定突發環境事件的性質和類別,按照國家、廣東省、汕尾市規定的時限、程序和要求,向區突發環境事件應急指揮部和區人民政府報告,并通報同級其他相關部門。突發環境事件已經或者可能涉及相鄰行政區域的,事發地鎮政府(街道辦)應當及時通報相鄰行政區域同級人民政府。區突發環境應急指揮部及鎮政府、街道辦應當按照有關規定逐級上報。
區突發環境應急辦公室接到突發環境事件信息報告或監測到相關信息后,應記錄環境事件發生的時間、地點、污染物、人員傷害、聯系人及電話等情況,并立即核實,核實情況后及時報告區環境應急指揮部。
4.3 報告時限與程序
對初步認定為一般突發環境事件的,區環境應急辦應當在2小時內將事件簡要經過、處置結果書面上報區人民政府和市生態環境局。
對初步認定為較大以上的突發環境事件的,區環境應急辦應當立即向區人民政府和市生態環境局報告,最遲不得超過事發后1小時,并隨時書面續報最新處置情況。
發生下列一時無法判明等級的突發環境事件,區環境應急辦應當按照重大或者特別重大突發環境事件的報告程序上報:
(1)對飲用水水源保護區造成或者可能造成影響的;
(2)涉及居民聚居區、學校、醫院等敏感區域和敏感人群的;
(3)涉及重金屬或者類金屬污染的;
(4)因環境污染引發群體性事件的,或者社會影響較大的。
對飲用水水源保護區造成影響的突發環境事件,區環境應急辦除應當按照重大或者特別重大突發環境事件的報告程序分別上報外,還應同時通報可能受污染影響的供水企業,以便水廠及早采取防范措施、迅速啟動水質應急處置工藝,保障供水安全。同時,區環境應急辦應當告知飲用水水源地流域的下游行政區域生態環境主管部門,便于下游行政區域生態環境主管部門做好預警研判及各項應急準備工作,區人民政府應當與下游行政區域的人民政府建立應急聯動機制,聯合建立現場應急指揮機構,共同做好各項應急處置工作。
突發環境事件的報告分為初報、續報和處理結果報告。初報為發現或者得知突發環境事件后的首次上報;續報是在查清有關基本情況、事件發展情況后隨時上報;處理結果報告在突發環境事件處理完畢后上報。
(1)初報。初報可先電話報告,2個小時內補報書面報告,主要內容包括:環境事件的類型、發生時間、地點、污染源、主要污染物質、人員受害情況、處置情況等初步情況及下一步工作建議。
(2)續報。續報可先用網絡報告,2小時內補報書面報告,在初報的基礎上報告有關確切數據、事件發生的原因、過程、進展情況及采取的應急措施等基本情況,可能受到突發環境事件影響的環境敏感點分布示意圖。
(3)處理結果報告。處理結果報告采用書面報告,處理結果報告在初報和續報的基礎上,報告突發環境事件對水、大氣、土壤環境的影響程度、范圍和應對措施,處理事件過程和結果,事件潛在或間接的危害、社會影響、處理后的遺留問題,參加處理工作的有關部門和工作內容,出具的有關危害與損失證明文件等詳細情況。
5 應急響應
按照突發環境事件的危害程度、范圍及其引發的次生、衍生災害類別,有關單位要按照其職責及相關應急預案啟動應急響應。突發環境事件應急響應級別分為Ⅰ級、Ⅱ級、Ⅲ級、Ⅳ級四個等級。
(1)Ⅰ級響應
初判發生特別重大突發環境事件時,區環境應急指揮部應立即上報市環境應急指揮部,由后者上報省突發環境事件應急指揮部(以下簡稱省環境應急指揮部),由省環境應急指揮部立即組織有關單位和專家分析研判,對突發環境事件影響及其發展趨勢進行綜合評估,并向省人民政府報告,提出啟動應急響應建議,由省人民政府決定啟動Ⅰ級應急響應,發布緊急動員令,向各有關單位發布啟動相關應急程序的命令,省環境應急指揮部立即派出工作組趕赴事發現場開展應急處置工作。區環境應急指揮部總指揮、副總指揮及各現場工作組應當全部趕赴現場,做好先期處置和協助處置工作。
(2)Ⅱ級響應
初判發生重大突發環境事件時,區環境應急指揮部應立即上報市環境應急指揮部,由后者上報省環境應急指揮部,由省環境應急指揮部立即組織有關單位和專家分析研判,對突發環境事件影響及其發展趨勢進行綜合評估,并向省人民政府報告,提出啟動應急響應建議,由省人民政府決定啟動Ⅱ級應急響應,發布緊急動員令,向各有關單位發布啟動相關應急程序的命令,省環境應急指揮部立即派出工作組趕赴事發現場開展應急處置工作。區環境應急指揮部總指揮、副總指揮及各現場工作組應當全部趕赴現場,做好先期處置和協助處置工作。
(3)Ⅲ級響應
初判發生較大突發環境事件時,區環境應急指揮部立即上報市環境應急指揮部,由市環境應急指揮部組織指揮部成員和專家分析研判,對突發環境事件影響及其發展趨勢進行綜合評估,由市環境應急指揮部決定啟動Ⅲ級應急響應,向各有關單位發布啟動相關應急程序的命令。區環境應急指揮部立即派出工作組趕赴事故現場,做好先期處置和協助處置工作。
(4)Ⅳ級響應
初判發生一般突發環境事件時,區突發環境事件應急指揮部立即組織各單位成員和專家分析研判,對突發環境事件影響及其發展趨勢進行綜合評估,由區環境應急指揮部決定啟動Ⅳ級應急響應,向各有關單位發布啟動相關應急程序的命令。區環境應急指揮部及時跟進事件發展趨勢和事故處置情況,必要時派出工作組前往事發地做好應急工作。
突發環境事件發生在易造成重大影響的地區或重要時段時,可適當提高響應級別。應急響應啟動后,可視事件損失情況及其發展趨勢調整響應級別,避免響應不足或響應過度。
突發環境事件發生后,涉事企事業單位或其他生產經營者要立即組織力量進行先期處置,根據事件嚴重程度和污染物性質,采取必要的關閉、限產、封堵、圍擋、噴淋、轉移等措施,迅速切斷和控制污染源,防止污染蔓延擴散。做好有毒有害物質和消防廢水、廢液等收集、清理和處置工作。當涉事企事業單位或其他生產經營者不明時,由市生態環境局組織開展污染來源調查,查明涉事單位,確定污染物種類和污染范圍。
區突發環境事件現場指揮部(以下簡稱區現場指揮部)組織現場工作組迅速實施先期處置,對于發生非正常排污或有毒有害物質泄漏的固定源突發環境事件,盡快查找污染源或泄漏源,通過關閉、封堵、收集、轉移等措施,切斷污染源或泄漏源;對于道路交通運輸過程中發生的流動源突發環境事件,可啟動路面系統中建設的導流槽、應急池,或通過緊急設置圍堰、圍油欄、吸油氈等對污染物進行封堵和收集。
專家咨詢組對事件信息進行綜合分析和研判,由專家判別事件等級、預警級別、響應等級,向區現場指揮部提出應急處置建議。
突發環境事件發生后,應急處置工作根據《汕尾市突發事件現場指揮官制度實施辦法(試行)》,實行現場指揮官制度。對于特別重大和重大突發環境事件,由國家及省人民政府成立的指揮機構開展現場指揮和協調,區現場指揮部及有關部門做好先期處置和協助處置工作。對于較大突發環境事件,由市環境應急指揮部組織成員和專家分析研判,對突發環境事件影響及其發展趨勢進行綜合評估,向各有關單位發布啟動相關應急程序的命令,區現場指揮部及有關部門做好先期處置和協助處置工作。對于一般突發環境事件,由區環境應急指揮部組織各單位成員和專家分析研判,對突發環境事件影響及其發展趨勢進行綜合評估,向各有關單位發布啟動相關應急程序的命令。
應急處置組負責組織制訂污染處置工作方案,該方案應基于預案既定方案框架,并經現場指揮官批準后實施,主要針對水環境污染事件、大氣環境污染事件、危化品交通運輸事故引發環境污染事件、固體廢物環境污染事件等事件開展應急處置,具體工作和職責見附件4。
根據突發環境事件影響及事發當地的氣象、地理環境、人員密集度等信息,應急處置組根據專家咨詢組的研判結論,開展轉移安置人員工作,建立現場警戒區、交通管制區域和重點防護區域,確定受威脅人員疏散的方式和途徑,及時疏散轉移受威脅人員,妥善做好轉移人員安置等保障工作。
迅速組織當地醫療資源和力量,對傷病員進行診斷治療,根據需要及時、安全地將重癥傷病員轉運到有條件的醫療機構救治。指導和協助開展受污染人員的去污洗消工作,提出保護公眾健康的措施建議。視情況請求市級增派醫療衛生專家和衛生應急隊伍、調配醫藥物資,支持事發地醫學救援工作。做好受影響人員的心理援助工作。
接到有關指令后,應急監測組立即趕赴現場,根據突發環境事件污染物的性質、擴散速度和事件發生地的氣象、水文和地域特點,按照《地表水和污水監測技術規范 》《地下水環境監測技術規范》《土壤環境監測技術規范》《建設用地土壤污染風險管控和修復監測技術導則》《工業固體廢物采樣制樣技術規范》《突發環境事件應急監測技術規范》《污水監測技術規范》等文件要求制定應急監測方案,確定監測項目、范圍和布點,調配應急監測設備、車輛,開展采樣和監測,確定污染物擴散的范圍和濃度。根據監測結果,綜合分析突發環境事件污染變化趨勢,并通過專家咨詢或討論的方式,預測并報告突發環境事件的發展狀況、污染物的變化情況,為突發環境事件應急決策提供技術支撐。
社會穩定組密切關注受事件影響地區市場供應情況及公眾反應,加強對重要生活必需品等商品的市場監管和調控。禁止或限制受污染食品和飲用水的生產、加工、流通和食用,防范因突發環境事件造成的飲用水和食品安全事故等次生環境事件的發生。
社會穩定組加強受影響地區社會治安管理,嚴厲打擊借機傳播謠言制造社會恐慌、哄搶救災物資等違法犯罪行為;做好受影響人員與涉事單位、各有關部門矛盾糾紛化解和法律服務工作,防止出現群體性事件,維護社會穩定。
突發環境事件發生后,環境應急指揮部有關成員單位要按照突發環境事件的性質、危害程度和范圍,廣泛調動社會力量參加突發環境事件應急處置,緊急情況下可依法征用、調用車輛、物資、人員等。鼓勵公民、法人和其他組織按照《中華人民共和國公益事業捐贈法》等規定進行捐贈和援助。
當一般環境事件影響不斷加重,環境事件危害越加嚴重,并有蔓延擴大、情況復雜難以控制時,區環境應急指揮部應將有關情況和處理建議上報市環境應急指揮部審定后,及時提升預警和響應級別;對一般環境事件危害已迅速消除,并不會進一步擴散的,區環境應急辦將有關情況和處理建議上報區環境應急指揮部審定,并同步報備市環境應急指揮部,及時解除預警,必要時撤銷預警。
當一般突發環境事件的條件已經排除、污染物質已降至規定限值以內、所造成的危害基本消除的情況下,由區環境應急指揮部決定終止應急響應。
6 后期工作
突發環境事件應急響應終止后,區環境應急辦要及時組織開展環境污染損害評估,及時查明突發環境事件的發生經過和原因,總結突發環境事件應急處置工作的經驗教訓,并將評估結果向社會公布。評估結論應作為事件調查處理、損害賠償、生態環境修復的依據。突發環境事件損害評估方法按照生態環境部的相關規定執行。
(1)突發環境事件終止后,參與應急工作的單位或現場工作組要及時總結應急工作情況,報送區環境應急辦。區環境應急辦在匯總相關情況的基礎上總結事件經驗教訓,對事件發生過程、應急救援處置情況、經驗教訓、事件啟示進行綜合分析,形成總結報告。
(2)區環境應急辦組織有關人員對啟動本預案應急響應的突發環境事件應急過程進行評估,包括現場調查處理情況、所采取措施的效果評價、應急處理過程中存在的問題和取得的經驗等,并根據評估情況,及時修訂預案。
(3)發生較大及以上突發環境事件,區環境應急指揮部應當配合國家、省、市人民政府及相應的環境應急指揮機構開展突發環境事件原因、性質、責任等調查工作,并報告調查處理情況。
應急響應結束后,區環境應急辦應指導并要求監測組、污染治理組繼續實施環境監測、污染治理等應急措施,防止造成次生、衍生環境污染。區人民政府及鎮政府(街道辦)要按照《廣東省突發事件應對條例》及時返還被征用的財產;財產被征用或征用后毀損、滅失的,實施征用的要按照國家、省、市的有關規定給予補償。保險機構要及時開展相關理賠工作。
6.3.1補償
(1)按照國家有關規定,區人民政府負責對行政區域內發生的突發環境事件中致病、致殘、死亡的人員,給予相應的補助和撫恤,依法對啟用或者征用的安置場所、應急物資的所有人給予適當補償。
(3)區人民政府采取有效措施,確保受災群眾的正常生活。所需救濟經費由區財政負擔,必要時可向上級部門申請相應補助。同時,積極鼓勵和利用社會資源進行救濟救助,積極提倡和鼓勵企事業單位和個人捐助,逐步加大社會救助的比重。
(4)保險機構要及時開展相關理賠工作。
6.3.2保險
可能引起環境污染的企業事業單位,要依照《中華人民共和國突發事件應對法》相關規定辦理相關責任險或其他險種。
區人民政府和市生態環境局城區分局等相關部門要為環境應急工作人員辦理人身意外傷害保險。適用《工傷保險條例》規定應參加工傷保險的單位,要為其辦理工傷保險。特別是發生過特別重大、重大污染事故的危險源單位應當進行強制保險。
鼓勵保險公司根據突發環境事件應急處理的要求、區域內環境風險評估情況和企業需求,做好環境污染責任保險產品的開發工作,為環境風險提供保險保障,做好突發環境事件的應急處置、定損、賠償等服務。
鼓勵社會公眾參與商業保險和參加互助保險,建立突發環境事件風險分擔機制。
6.4 環境恢復與重建
突發環境事件終止后,應開展對現場清理凈化和環境恢復工作。根據事故發生地點、污染物的性質和當時氣象條件,明確事故泄漏物污染的環境區域。由應急監測組對污染區域進行現場檢測分析,明確污染環境中涉及的化學品、污染的程度、天氣和當地人口等因素,確定一個安全、有效、對環境影響最小的恢復方案。通過環境恢復方案的實施,及時對污染環境進行跟蹤監測,使污染物濃度達到環境可接受水平。
7 信息發布
區委宣傳部及相關部門應及時通過發新聞稿、接受記者采訪、舉行新聞發布會,組織專家解讀等方式,借助電視、廣播、報紙、互聯網等多種途徑,主動、及時、準確、客觀向社會發布突發環境事件和應對工作信息,回應社會關切,澄清不實信息,引導社會輿論。信息發布內容包括:事件原因、污染程度、影響范圍、應對措施、事件調查處理情況等。
8 應急保障
市生態環境局城區分局要不斷加強環境應急管理隊伍建設,建立區級突發環境事件應急綜合性救援隊伍,依托企事業單位以及社會化應急救援力量,組建區社會應急救援隊伍;探索通過市場化方式,委托具有應急處置能力及相關資質的單位承擔突發環境事件應急處置工作。加強環境應急專家的管理,建立完善環境應急專家庫并定期更新,優化咨詢機制和管理程序,為突發環境事件應急工作提供技術與決策支持。同時加強應急隊伍相關知識、技能的培訓,定期組織應急演練,強化部門間應急聯動機制建設,提高突發環境事件快速響應及應急處置能力。
突發環境事件應急處置所需經費首先由事件責任單位承擔。區有關部門根據突發環境事件應急需要,提出項目支出預算報區人民政府審批后執行。各鎮政府(街道辦)也應當保障環境應急裝備及能力建設方面的資金。
區發展改革、應急管理、民政、生態環境等有關部門按照職責分工,組織做好環境應急救援物資緊急生產、儲備調撥和緊急配送工作,保障突發環境事件應急處置和環境恢復治理工作需要。按照規范加強應急物資儲備,鼓勵支持社會化應急物資儲備,保障應急物資、生活必需品的生產和供給。
市生態環境局城區分局要市生態環境局的力量建立環境應急物資儲備庫,儲備必要的環境應急物資,并加強對當地環境應急物資儲備信息的動態管理。
政府相關部門及鎮政府(街道辦)要加強危險化學品、各類常規和特殊污染物檢驗、鑒定和監測設備建設;增加應急處置相關裝備和物資的儲備,加快建立專業化物資儲備倉庫,提升應對能力。
有關部門要配合市級交通運輸、水務、海事等有關部門健全公路、水路、航道等緊急運輸保障體系,協助提供應急響應所需的交通運輸保障。配合市交警支隊城區大隊及交通運輸部門加強應急交通管理,保障運送傷病員、應急救援人員、物資、裝備、器材車輛的優先通行。
區相關通信部門要建立健全突發環境事件應急通訊保障體系,確保應急期間通信聯絡和信息傳遞需要。
區環境應急辦值班人員每天24小時保持通訊通暢,節假日安排人員電話值班。充分發揮信息網絡系統的作用,確保應急時信息上傳下達及時,能夠統一準確調動有關人員、物資迅速到位。
區人民政府要支持突發環境事件應急處置和監測先進技術、裝備、平臺的研發,建立科學的環境應急指揮技術平臺,加快引進生態環境大數據技術,實現環境應急信息綜合集成、分析處理、污染評估的智能化和數字化,提高環境應急決策的科學性。
有關部門應配合區應急管理局及其他有關部門制定或建立應急避險場所,完善緊急疏散管理制度,確保緊急情況下周邊人群安全、有序的疏散,保障現場處置人員及相關人員的安全。
區城市管理和綜合執法局協助市公安局城區分局及其他有關部門做好突發環境事件應急治安保障工作。
(1)協助市公安局城區分局建立警力分布動態數據庫,制定維持治安秩序、實行警戒和交通管制的警力集結、布控、執勤等工作方案,加強對重點地區、重點場所、重點人群、重要物資設備的保護。
(2)突發環境事件發生后,協助公安部門迅速組織力量,對現場進行警械和治安管理;協助有關部門及時疏散災民和救護傷亡人員,維護社會秩序,打擊各種違法犯罪活動;加強對重點區域、重點人群、重要設施和重要物資,特別是應急救援物資和裝備的警衛及防范保護;必要時,依法采取有效管制措施,控制事態。
協助市氣象局開展氣象監測預報,防止和預防極端氣候條件對應急工作造成不良影響。
區衛生健康局建立突發環境事件醫療救治和疾病預防控制資源動態數據庫,明確應急醫療救治隊和醫療中心的分布及其能力、專業特長等基本情況,并根據應急工作需要,協助制定醫療衛生設備、物資調度方案。
區、鎮級人民政府(街道辦)、專業應急機構或事件主管單位以及媒體要有組織、有計劃地向公眾廣泛開展應急宣傳教育活動。通過公布報警電話,向公眾提供技能培訓和知識講座,在電視、電臺、報刊、網絡等媒介開辟應急宣傳公益欄目,在大、中、小學及職業學校普及突發公共事件應急課程等方式,讓公眾掌握避險、互救、自救、減災、逃生等基本知識和技能。
(2)培訓
各專業應急機構或事件主管單位要定期或不定期舉辦應急管理和救援人員培訓班;區黨校要將突發公共事件應急管理教育列入干部任職培訓的內容;區人民政府應組織轄區內單位開展應急常識培訓。
(3)演練
區突發環境事件應急指揮部辦公室負責制定全區綜合性環境應急演練方案、計劃。;各專業應急機構或事件主管單位制定專項或轄區演練方案并組織演練。演練應從實戰角度出發,深入發動群眾參與,達到普及應急知識和提高應急技能的目的。
9 監督管理
市生態環境局城區分局負責制定本預案應急演練方案,經區人民政府批準后定期組織開展應急演練工作。
每次應急預案演練后,須由牽頭單位組織參演各方進行總結和問題梳理,形成書面演練評估報告,作為后續預案修訂、責任落實和隊伍培訓的重要依據。
汕尾市生態環境局城區分局和區委宣傳部結合每年的世界環境日和環境安全教育月等活動,利用廣播、電視、報紙、互聯網等手段,廣泛開展環境事件應急法律法規、政策和預防、處理、自救、互救、減災等常識宣傳,普及突發環境事件預防和應急救援基本知識,增強公眾的防范意識和相關心理準備,提高公眾的自救、互救能力。
區應急管理局、區教育局及市生態環境局城區分局要根據職責組織開展環境應急管理教育培訓工作,加強環境應急管理知識培訓和突發環境事件預防以及應急救助教育,加強對環境應急從業人員的培訓,提升環境應急能力。
預案原則上每三年至少整體修訂1次,但在出現以下情況,并對本應急預案的實施有影響時,也應予以整體修訂:
(1)國家、省、市、區有關應急工作的方針、政策、法律、法規、規章和標準發生重大和較大變化;
(2)本預案演習、培訓或實踐檢驗發現預案存在重大或較重大問題;
(3)本預案所依托的重要應急力量發生變化,及附件中的重要成員、聯系方式、通訊地址發生較多的變化;
(4)城區內企業布局結構、重大危險源發生重大和較大的變化;
(5)應急組織指揮體系或職責發生或重大或較大調整;
(7)當與預案有關事項發生較小的變化,對預案實施產生較小的影響時,應當對本預案進行局部修訂。
本預案的整體修訂、頒布、實施,按城區相關的管理規定和程序進行。局部修訂,可按區級應急管理機構的授權,由區應急指揮中心組織進行,以《應急預案局部修訂、增補文件》的形式頒布、實施,并分送各有關單位。
10 獎懲與責任
在突發環境事件應急工作中,有下列事跡之一的單位、個人及專家,應依據有關規定給予獎勵:
(1)完成突發環境事件應急處置任務,成績顯著的;
(2)在突發環境事件應急處置中,使人民群眾的生命財產免受或者減少損失的;
(3)對突發環境事件應急工作提出重大建議,實施效果顯著的;
(4)有其他特殊貢獻的。
在突發環境事件應急工作中,有下列行為之一的,按照有關法律和規定,對有關責任人員視情節和危害后果,由其所在單位或者上級機關、任免機關給予處分,或依法移送紀檢監察機關處分;構成犯罪的,依法追究刑事責任:
(1)未認真履行環保法律、法規規定的義務,引發突發環境事件的;
(2)未按規定報告、通報突發環境事件真實情況的;
(3)拒不執行突發環境事件應急預案,不服從命令和指揮,或者在事件應急響應時臨陣脫逃的;
(4)盜竊、貪污、挪用突發環境事件應急工作資金、裝備和物資的;
(5)阻礙突發環境事件應急工作人員依法執行公務或者進行破壞活動的;
(6)散布謠言、擾亂社會秩序的;
(7)對突發環境事件應急工作造成其他危害的。
11 附則
(1)本預案由區人民政府負責發布實施,由市生態環境局城區分局負責組織修訂。
(2)各鎮政府(街道辦)及其有關單位、群眾自治組織、企業單位等按照本預案規定履行職責,并制定、完善相應的應急預案。
(3)術語及定義
①突發環境事件:是指由于污染物排放或者自然災害、生產安全事故等因素,導致污染物或者放射性物質等有毒有害物質進入大氣、水體、土壤等環境介質,突然造成或者可能造成環境質量下降,危及公眾身體健康和財產安全,或者造成生態環境破壞,或者造成重大社會影響,需要采取緊急措施予以應對的事件。
②環境應急:針對可能或已發生的突發環境事件需要立即采取某些超出正常工作程序的行動,以避免事件發生或減輕事件后果的狀態,也稱為緊急狀態;同時也泛指立即采取超出正常工作程序的行動。
③泄漏處理:泄漏處理是指對危險化學品、危險廢物、放射性物質、有毒氣體等污染源因事件發生泄漏時所采取的應急處置措施。泄漏處理要及時、得當,避免重大事件的發生。泄漏處理一般分為泄漏源控制和泄漏物處置兩部分。
④應急監測:環境應急情況下,為發現和查明環境污染情況和污染范圍而進行的環境監測。包括定點監測和動態監測。
⑤應急響應:指環境污染事故發生后,有關組織或人員采取的應急行動。
⑥應急救援:指環境污染事故發生時,采取的消除、減少事故危害和防止事故惡化,最大限度降低事故損失的措施。
附件1
汕尾市城區突發環境事件分級標準
凡符合下列情形之一的,為特別重大突發環境事件:
1.因環境污染直接導致30人以上死亡或100人以上中毒或重傷的;
2.因環境污染疏散、轉移人員5萬人以上的;
3.因環境污染造成直接經濟損失1億元以上的;
4.因環境污染造成區域生態功能喪失或該區域國家重點保護物種滅絕的;
5.因環境污染造成設區的市級以上城市集中式飲用水水源地取水中斷的;
6.Ⅰ、Ⅱ類放射源丟失、被盜、失控并造成大范圍嚴重輻射污染后果的;放射性同位素和射線裝置失控導致3人以上急性死亡的;放射性物質泄漏,造成大范圍輻射污染后果的;
凡符合下列情形之一的,為重大突發環境事件:
1.因環境污染直接導致10人以上30人以下死亡或50人以上100人以下中毒或重傷的;
2.因環境污染疏散、轉移人員1萬人以上5萬人以下的;
3.因環境污染造成直接經濟損失2000萬元以上1億元以下的;
4.因環境污染造成區域生態功能部分喪失或該區域國家重點保護野生動植物種群大批死亡的;
5.因環境污染造成縣級城市集中式飲用水水源地取水中斷的;
6.Ⅰ、Ⅱ類放射源丟失、被盜的;放射性同位素和射線裝置失控導致3人以下急性死亡或者10人以上急性重度放射病、局部器官殘疾的;放射性物質泄漏,造成較大范圍輻射污染后果的;
7.造成跨省級行政區域影響的突發環境事件。
凡符合下列情形之一的,為較大突發環境事件:
1.因環境污染直接導致3人以上10人以下死亡或10人以上50人以下中毒或重傷的;
2.因環境污染疏散、轉移人員5000人以上1萬人以下的;
3.因環境污染造成直接經濟損失500萬元以上2000萬元以下的;
4.因環境污染造成國家重點保護的動植物物種受到破壞的;
5.因環境污染造成鄉鎮集中式飲用水水源地取水中斷的;
6.Ⅲ類放射源丟失、被盜的;放射性同位素和射線裝置失控導致10人以下急性重度放射病、局部器官殘疾的;放射性物質泄漏,造成小范圍輻射污染后果的;
7.造成跨設區的市級行政區域影響的突發環境事件。
凡符合下列情形之一的,為一般突發環境事件:
1.因環境污染直接導致3人以下死亡或10人以下中毒或重傷的;
2.因環境污染疏散、轉移人員5000人以下的;
3.因環境污染造成直接經濟損失500萬元以下的;
4.因環境污染造成跨縣級行政區域糾紛,引起一般性群體影響的;
5.Ⅳ、Ⅴ類放射源丟失、被盜的;放射性同位素和射線裝置失控導致人員受到超過年劑量限值的照射的;放射性物質泄漏,造成廠區內或設施內局部輻射污染后果的;鈾礦冶、伴生礦超標排放,造成環境輻射污染后果的;
6.對環境造成一定影響,尚未達到較大突發環境事件級別的。
上述分級標準有關數量表述中,“以上”,“以下”不含本數,事件分級依據引自《國家突發環境事件應急預案》相應內容。
附件2
汕尾市城區突發環境事件應急指揮部成員單位及分工職責
汕尾市突發環境事件應急指揮部成員單位包括由區委宣傳部、區發展改革局、區科技工業和信息化局、區自然資源局、區住房城鄉建設局、區市場監管局、區司法局、市公安局城區分局、區民政局、區教育局、區財政局、區人力資源和社會保障局、區農業農村和水利局、區城市管理和綜合執法局、區衛生健康局、區文化廣電旅游體育局、區應急管理局、區政務和數據局、市生態環境局城區分局、汕尾交警支隊城區大隊、消防救援大隊、轄區內各地方供水單位、各自來水公司、中國電信汕尾城區分公司、中國移動通信集團廣東有限公司汕尾市城區分公司、中國聯通汕尾城區分公司、廣東電網有限責任公司汕尾城區供電局、紅海灣發電廠等。各成員單位分工職責如下表所示。
汕尾市城區突發環境事件應急指揮部成員單位及分工職責
附件3
汕尾市城區突發環境事件應急指揮部設置圖
附件4
現場應急工作小組組成及主要職責
根據工作需要,現場指揮部設立污染處置組、應急監測組、醫學救援組、應急保障組、新聞宣傳組、社會穩定組、綜合協調組、調查處理組等具體工作組。參與現場處置的有關單位和人員要服從現場指揮官的統一指揮。
各工作組的牽頭單位、參與單位及主要職責如下表所示。
汕尾市城區突發環境事件環境應急指揮部下設工作組職責分工
附件5
附件6
汕尾市城區突發環境事件應急預案體系圖

您訪問的鏈接即將離開“汕尾市城區人民政府”門戶網站,是否繼續?




您現在所在的位置 :
2025-12-01 15:28


粵公網安備 44150202000076號